Project Purpose:
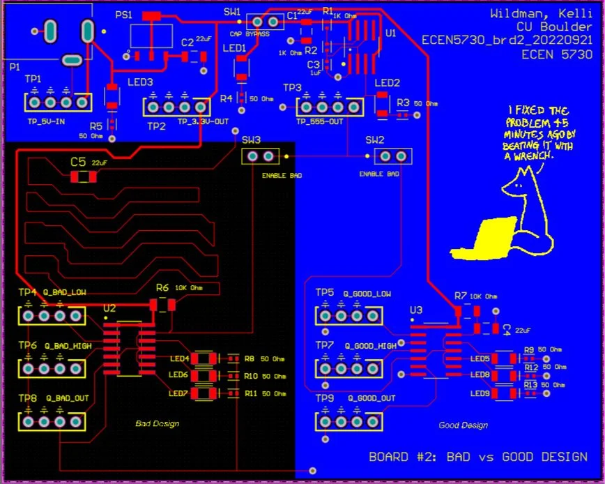
The intent of this board design was to both dive deeper into learning PCB design within Altium and to demonstrate good and intentionally bad design practices for PCBs, especially in regards to switching noise. To accomplish this, the board was designed to have two sets of a 555 timer circuit, but one side was designed without a ground plane to connect to and instead utilized an exaggerated long return path for ground.

This project was an interesting one in that what I was hoping was relatively straight forward ended up being the complete opposite. While overall the board technically achieved nearly everything in the POR as goals, I would declare the final results as “sort of” works, not a confidence remark of success.

What Worked Well:
What worked well with this project would be the basics and gaining a better understanding on how Altium works. However, I feel this project in the end was a better lesson in what not to do rather than what worked well.

What Didn’t Work So Well:
One of the biggest headaches that I discovered during bring-up was that the “output” test points and LEDs for both good or bad circuits were tied to a low output instead of a high or the raw output from the 555. This meant a lot more difficulty in testing because my quiet high lines for either circuit were constant voltages, not reflecting any clock signals at all. This meant I didn’t have much of a way to measure rise times in comparison to the 555 timer output aside from using the quiet high test points instead. A huge part of this is major human error on my own part; I feel that even though I thought I weas following documentation to the best of my ability, I mis-wired some components on my schematic which then translated over to my layout. Some of the circuit diagrams both made sense and confused me immensely when trying to implement things correctly per documentation and/or prior examples and labs. I think I particularly messed up my schematic where I attempted to have a bypass filter for the LDO output (an extra points goal), the way my power rails are routed, and the part of the circuit where the 555 timer output meets the hex inverter. I kept forgetting as well that the inverter’s outputs are, well, inverted when looking at the logic truth table for the pins. There are a few aspects in which I still don’t understand where in my circuit I went wrong, so that will take some extra detailed and tedious walkthrough of each segment of the board design to figure out where I really went wrong.


Final Recommendations:
My best recommendation for this project is to really take more time to understand the circuit you’re trying to achieve and the currents/voltages/impedance along the way, because when it comes to doing the layout, it gets far more confusing (and can easily side-track you) because wiring the pins on the layout becomes significantly more challenging than it would on a breadboard with jumpers. Aside from those points, it’s been verified here that as short of return plane and closely-located decoupling capacitors can play a huge role in reducing switching noise; vias to a large ground plane are a very valuable design tool in this regard. I will also use a much larger resistor for my next design for any indicator LEDs so there’s no need to wear sunglasses during debugging of the board design.

Board #2: Good vs. Bad Design - Noise Comparison

Read Project Report (PDF)
< GO BACK
Previous
Previous

Project: Board 1 - Practice Board

Next
Next

Project: Board 3 - Golden Arduino